上海建工集团股份有限公司(简称“上海建工”),前身为创立于1953年的上海建筑工程管理局,1998年在上海证券交易所挂牌上市。2010年和2011年,经过两次重大重组,完成整体上市。
上海建工是中国建筑行业先行者和排头兵。始终坚持改革创新,不断增强经营活力和内生动力,确保国有资产保值增值,经营业绩多年来持续保持两位数增长的稳健态势。2020年新签合同额3867.84亿元,营业收入2313.27亿元,排名2021年《财富》世界500强第363位、2020年《工程新闻记录(ENR)》全球最大250家工程承包商第9位。2020年产销商品混凝土超4200万立方米,规模排名中国第3位、世界第6位。
上海建工“五大事业群+六大新兴业务”构成完整的产业链。“建筑施工、设计咨询、房产开发、城建投资、建材工业”五大事业群,全产业链协同联动,为客户提供高效的建筑全生命周期服务整体解决方案;“城市更新、水利水务、生态环境、工业化建造、建筑服务业、新基建领域”六大新兴业务,全产业链绿色发展再添新引擎,积极践行“绿水青山就是金山银山”理念,助力建设“美丽中国”。从投资、策划、设计到建造、运维、更新,全产业链服务平台为客户创造最大价值。
上海建工业务和市场遍布海内外。坚持立足上海、全国布局、服务全国、海外发展,积极融合和服务国家战略,聚焦国内市场 “1+7+X”,以长三角为重心,深根华南、华中、海南、西南、京津冀、雄安、东北七大区域,主动对接临港新片区建设、长三角一体化发展、京津冀协同发展、粤港澳大湾区、雄安新区、海南自贸港、长江经济带、成渝双城经济圈,业务覆盖全国34个省级行政区的150多座城市,助力畅通国内大循环。在海外42个国家或地区承建项目。
上海建工成功建造了上海中心大厦、国家会展中心(上海)、上海迪士尼乐园、特斯拉上海超级工厂、昆山中环线、北京国家大剧院、广州新电视塔、港珠澳大桥澳门口岸旅检大楼等一系列知名工程,持续活跃在上海自贸区临港新片区、五个新城、长三角一体化发展示范区建设中。中国仅有的两栋超过600米的建筑——上海中心大厦、广州新电视塔均出自上海建工之手。累计获中国建筑行业工程质量最高荣誉“鲁班奖”117项。
上海建工努力成为国际一流的建筑全生命周期服务商。坚持“服务商、国家队、领跑者”三大发展目标,秉持“建筑,成就美好生活”的企业使命、“和谐为本、追求卓越”的核心价值观,推进科技创新战略、数字化转型战略、服务商转型战略,塑造卓越的“SCG”品牌,加快从“工程承包商”向“建筑服务商”转型升级。聚焦“三个引领”:全生命周期服务的数字引领、全国化资源配置的市场引领、全产业价值提升的服务引领。积极传承和弘扬执行力、诚信、工匠“三大文化基因”,塑造“工程师气质”、强化“国家队意识”、培育“服务商文化”,专注于提高发展质量、发展能级,在精耕专业与创新突破中打造行业最具科技创新能力和市场感召力的企业,加速实现“成为国际一流的建筑全生命周期服务商”发展愿景。
一、招聘范围
2022届国内高校应届毕业生、2021年9月至2022年8月毕业的海外高校毕业生
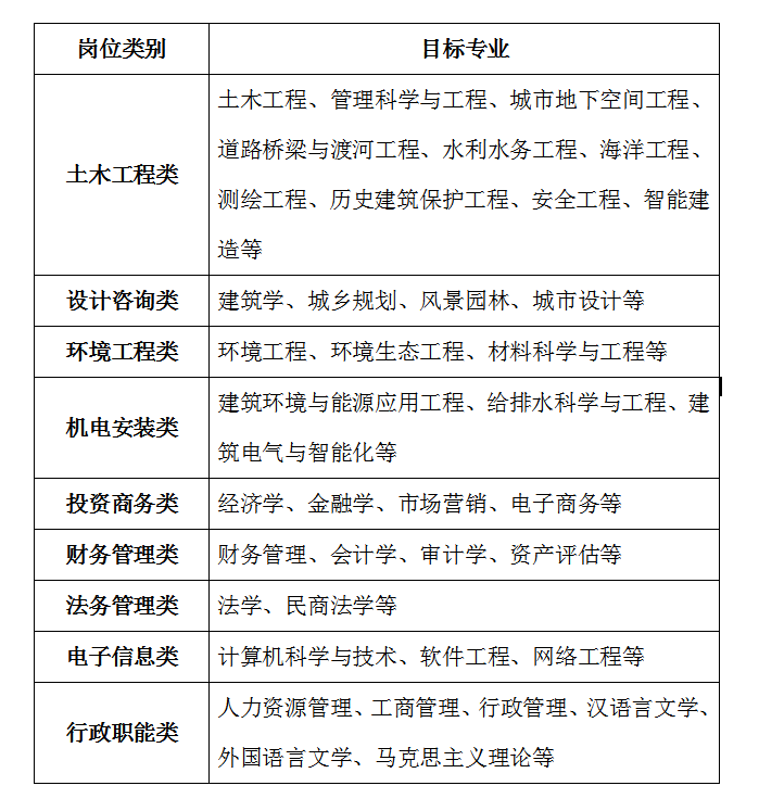
二、招聘专业

三、薪酬福利体系
上海建工建立了完善的员工薪酬体系。员工薪酬由岗位工资和考核奖金构成,并为员工提供养老险、医疗险、失业险、工伤险、生育险、住房公积金等基本保障。此外,还建立了人才公寓、企业年金、补充公积金,补充医疗保险等保障。员工还可享受高温津贴、生日慰问、交通及通讯补贴等员工福利。
四、简历投递方式
官方招聘网站
http://ideal.51job.com/scg/
移动招聘门户
五、集团成员企业