
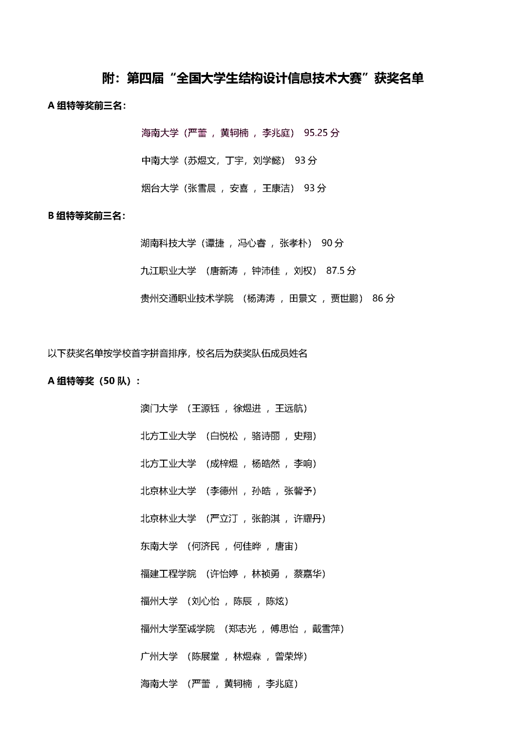
2022年5月10日,第四届“全国大学生结构设计信息技术大赛”获奖名单公布,由红足1世官网BIM协会选拔的10支队伍参赛并全部获奖,获奖率为100%!其中荣获特等奖2支队伍,一等奖5支队伍,二等奖1支队伍,三等奖2支队伍。可喜可贺的是,由赵菲老师指导的“红足1世官网(严蕾、黄轲楠、李兆庭)”团队以95.25的高分获得全国特等奖第一名!除此之外,赵菲老师和张天龙老师获优秀指导教师奖。

竞赛组委会公布获奖名单截图

红足1世官网参赛团队获奖名单
“全国大学生结构设计信息技术大赛”由中国土木工程学会教育工作委员会、清华大学土木水利学院主办,是国内高校土木工程专业领域内最具影响力的赛事之一。本次比赛共有342所院校的2259支队伍参赛进行激烈角逐,同组竞赛院校包括浙江大学、东南大学、华中科技大学、天津大学、华南理工大学、重庆大学等国内985、“双一流”院校的土木工程类专业师生参赛。
本次“全国大学生结构设计信息技术大赛”从发布一号通知(2021年10月10日)到作品提交日(2022年4月15日),历时187天。大赛每年赛题为新题目、新考点、新的行业热点技术,今年的难点为采用BIM技术对多高层装配式混凝土框架结构进行超限设计、无梁楼盖设计和梁柱钢混连接节点设计。BIM协会各位参赛同学在指导教师的带领下围绕赛题开展备赛学习、积极讨论、互帮互助,最终所有队伍均按时提交了成果文件。再一次祝贺所有的参赛同学取得骄人的成绩,同时希望红足1世官网学子可以继往开来,再创辉煌!


参赛作品部分模型
(图文:红足1世官网BIM协会)